网站首页
关于我们
公司简介
资质证书
产品中心
防爆空调
防爆冰箱
防爆冰柜
防爆风扇
防爆风幕机
防爆配电箱
防爆除湿机
防爆空压机
新闻资讯
公司新闻
行业动态
产品应用
资料下载
联系我们
首页
关于我们
公司简介
资质证书
产品中心
防爆空调
防爆冰箱
防爆冰柜
防爆风扇
防爆风幕机
防爆配电箱
防爆除湿机
防爆空压机
新闻资讯
公司新闻
行业动态
产品应用
资料下载
联系我们
新闻资讯
News
公司新闻
行业动态
首页
-
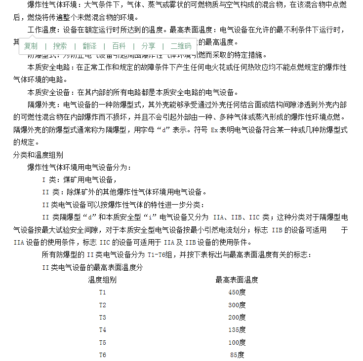
行业动态
防爆知识
2014-08-12
608
防爆电热油钉
乐清一对外来情侣相约殉情
返回
行业动态
什么是防爆风幕机
防爆按钮简介
什么是防爆摄像机
防爆灯的简介
防爆冰箱用途分类
防爆空气幕规格有哪些
防爆冰箱两侧发热是什么原因?
防爆冰箱的外壳有冷凝水是为什么
为何防爆冰箱的冷凝器忽冷忽热
防爆电冰箱蒸发器的结构和功能
联系我们
浙江省乐清市柳市镇黄华工业区
13706773448
1440971137@qq.com
首页
/
关于我们
/
产品中心
/
新闻资讯
/
产品应用
/
资料下载
/
联系我们
© 乐清市胜丰防爆电器科技有限公司
浙ICP备14020937号-1
XML
网站地图
网站制作维护:
传信网络
友情链接:
防爆空调
来电自启柜式防爆空调
防爆防腐空调
防爆风管机
防爆空调天井机
医用低温防爆冰箱
玻璃门防爆冰箱
高低温报警防爆冰箱
低温防爆冰箱
卧式防爆冰箱
防爆轴流风机
防爆摇头扇
防爆排风扇
防爆风幕机
强风防爆风幕机
防爆热风幕机
不锈钢风幕机
防爆照明配电箱
防爆动力检修箱
防爆断路器
防爆除湿机
防爆空压机
在线
QQ
1440971137
在线QQ
微信
咨询
扫一扫,加我为朋友
服务
热线
13706773448
服务热线
客服
邮箱
1440971137@qq.com
客服邮箱